全院同学:
顶新公益基金会于2025年在我校设立顶新康师傅明日朝阳奖学金,现将2025-2026学年度奖学金评选相关事宜通知如下:
一、评选范围及名额
1.评选对象:2025级新生
2.评选标准
按照资助方要求,校方共资助25名学生,资助金额为4000元/生,学校分配至我院名额1人。学院各小班择优推荐0-1人参与评选。
3.评选要求
(1)2025级本科在读学生。
(2)家境困难,持有低保户或建档立卡贫困户文件证明。
(3)品学兼优。2025级学生无大学期间成绩相关要求,可参考高考成绩。
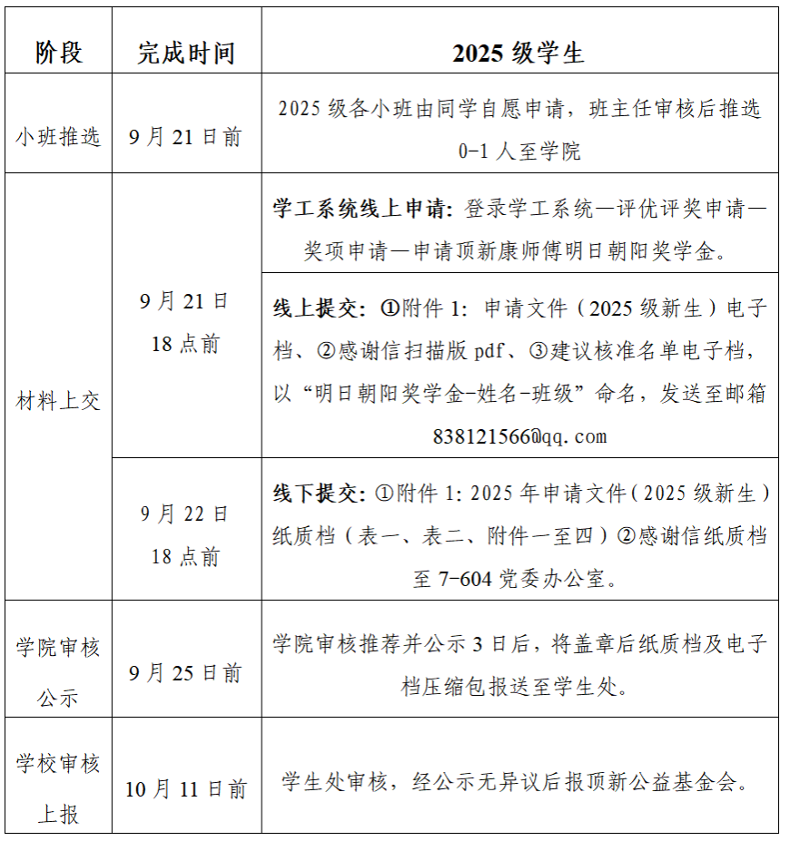
二、评选程序及日程安排

三、工作联系人
学院党委办公室:宋宸老师
电话:18508102668
QQ:838121566
附件:
附件1:2025年申请文件(2025级新生)
附件2:2025年顶新康师傅明日朝阳奖学金建议核准名单
附件3:获奖学生感谢信格式及内容参考
经济学院
2025年9月17日